Dropdown

Dropdowns are a type of form element used to choose an option from a contextual list.

General Guidelines

A dropdown is a component that allows the user to choose an option from a contextual list. A dropdown is used when a user needs to choose from options and apply it to an input field.

Voice and Tone

Every dropdown has a label. Labels should be clear, concise and display the type of input the field requires.

Standard dropdown options should be consolidated to single line of text that describes what is being selected.

Complex dropdown options appear in cases where it would help the user to have more information up to more lines of text and an avatar may be included (I.e. Bill Pay - choose payee, choose account). In these case extra information may help user to make a decision. When the selection is made on one line of text appears.

Grammar and Mechanics

  • Labels are title case
  • Options and placeholder text inside dropdown are sentence case (exception: when list includes formal names or titles; use title case in those cases)
  • No punctuation
  • When possible inputs are auto-filled for users’ convenience; when no item is preselected use placeholder text like “Select account,” this should tell the user what to expect to be selecting
  • Sort in logical order such as alphabetical, most used or related groupings

Placement

By default a dropdown opens from the bottom of the input field. A dropdown may appear wider that the input it pertains to. It should never open out of view of the user, therefore it may open above the input.

Do's and Don'ts

Do show summary view when choosing account and include account color
Do keep options succinct
Don't use a dropdown if typing may be faster (I.e. typing a year is faster than scrolling) unless validation is required
Don't cover input that triggered dropdown
Don't use mulitple lines of text in single line options

How and When do I Use?

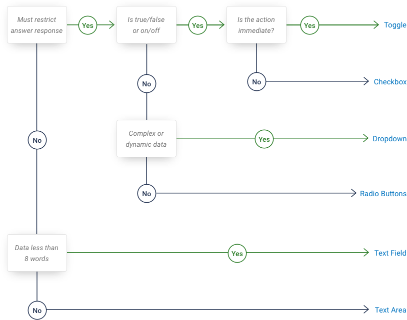
Refer to the diagram below to help you figure out when to use the checkbox component versus another similar component.

A flowchart that includes the following flows. 1. You should use checkboxes, if you must restrict the answer response, if it is a true/false or on/off and it does not require an immediate action. 2. You should use toggles, if you must restrict the answer response, if it is a true/false or on/off and it does require an immediate action. 3.  You should use a dropdown, if you must restrict the answer response, if it is not true/false or on/off question and it requires complex or dynamic data. 4.  You should use a radio button, if you must restrict the answer response, if it is not true/false or on/off question and it does not require complex or dynamic data. 5. You should use a text field, if you do not have to restrict the answer response and data is less than 8 words. 6. You should use a text area, if you do not have to restrict the answer response and data is greater than 8 words.
Dropdowns are a type of form element used to choose an option from a contextual list.

States

Decorators

Spacing, Color, and Typography

Dropdowns are a type of form element used to choose an option from a contextual list.

Examples

For details on when to use this component, please see the Usage tab.

  • One
  • Two
  • Three
  • Four
  • Five
<div class="iris-dropdown" id="test-iris-dropdown-default" name="dropdown" placeholder="Select a number">
    <ul class="iris-options-list">
        <li class="iris-option" data-value="1"> One </li>
        <li class="iris-option" data-value="2"> Two </li>
        <li class="iris-option" data-value="3"> Three </li>
        <li class="iris-option" data-value="4"> Four </li>
        <li class="iris-option" data-value="5"> Five </li>
    </ul>
</div>

States

The states of this component are as follows:

Error

  • One
  • Two
  • Three
  • Four
  • Five
<div class="iris-dropdown iris-dropdown--error" data-size="large" id="test-iris-dropdown-error-large" name="dropdown" placeholder="Error State">
    <ul class="iris-options-list">
        <li class="iris-option" data-value="1"> One </li>
        <li class="iris-option" data-value="2"> Two </li>
        <li class="iris-option" data-value="3"> Three </li>
        <li class="iris-option" data-value="4"> Four </li>
        <li class="iris-option" data-value="5"> Five </li>
    </ul>
</div>

Disabled

  • One
  • Two
  • Three
  • Four
  • Five
<div class="iris-dropdown iris-dropdown--disabled" data-size="large" id="test-iris-dropdown-disabled-large" name="dropdown" placeholder="Disabled State">
    <ul class="iris-options-list">
        <li class="iris-option" data-value="1"> One </li>
        <li class="iris-option" data-value="2"> Two </li>
        <li class="iris-option" data-value="3"> Three </li>
        <li class="iris-option" data-value="4"> Four </li>
        <li class="iris-option" data-value="5"> Five </li>
    </ul>
</div>

Decorators

The decorators of this component are as follows:

Small

  • One
  • Two
  • Three
  • Four
  • Five
<div class="iris-dropdown" data-size="small" id="test-iris-dropdown-small" name="dropdown" placeholder="Small">
    <ul class="iris-options-list">
        <li class="iris-option" data-value="1"> One </li>
        <li class="iris-option" data-value="2"> Two </li>
        <li class="iris-option" data-value="3"> Three </li>
        <li class="iris-option" data-value="4"> Four </li>
        <li class="iris-option" data-value="5"> Five </li>
    </ul>
</div>

Medium

  • One
  • Two
  • Three
  • Four
  • Five
<div class="iris-dropdown" data-size="medium" id="test-iris-dropdown-medium" name="dropdown" placeholder="Medium">
    <ul class="iris-options-list">
        <li class="iris-option" data-value="1"> One </li>
        <li class="iris-option" data-value="2"> Two </li>
        <li class="iris-option" data-value="3"> Three </li>
        <li class="iris-option" data-value="4"> Four </li>
        <li class="iris-option" data-value="5"> Five </li>
    </ul>
</div>

Large

  • One
  • Two
  • Three
  • Four
  • Five
<div class="iris-dropdown" data-size="large" id="test-iris-dropdown-large" name="dropdown" placeholder="Large">
    <ul class="iris-options-list">
        <li class="iris-option" data-value="1"> One </li>
        <li class="iris-option" data-value="2"> Two </li>
        <li class="iris-option" data-value="3"> Three </li>
        <li class="iris-option" data-value="4"> Four </li>
        <li class="iris-option" data-value="5"> Five </li>
    </ul>
</div>

Multi-Select Dropdown

Add the multiple attribute to enable multi-select functionality.

  • One
  • Two
  • Three
  • Four
  • Five
<div class="iris-dropdown" data-size="large" id="test-iris-dropdown-multiselect" name="dropdown" placeholder="Large" placeholder="Select values" multiple>
    <ul class="iris-options-list">
        <li class="iris-option" data-value="1"> One </li>
        <li class="iris-option" data-value="2"> Two </li>
        <li class="iris-option" data-value="3"> Three </li>
        <li class="iris-option" data-value="4"> Four </li>
        <li class="iris-option" data-value="5"> Five </li>
    </ul>
</div>

Selected Value

Need a selected value? A value can be selected through markup by adding the selected attribute to one of the iris-options.

  • One
  • Two
  • Three
  • Four
  • Five
<div class="iris-dropdown" id="test-iris-dropdown-default" name="dropdown" placeholder="Select a number">
    <ul class="iris-options-list">
        <li class="iris-option" data-value="1"> One </li>
        <li class="iris-option" data-value="2"> Two </li>
        <li class="iris-option" data-value="3"> Three </li>
        <li class="iris-option" data-value="4" selected> Four </li>
        <li class="iris-option" data-value="5"> Five </li>
    </ul>
</div>

NOTE: If you are on a version of Iris Classic before 1.6.0 you should use aria-selected="true" instead of selected.

Disabled Value

You may want to display an option but not allow it to be selected. This can be achieved by adding the disabled attribute to one of the iris-options.

  • One
  • Two
  • Three
  • Four
  • Five
<div class="iris-dropdown" id="test-iris-dropdown-disabled-option" name="dropdown" placeholder="Select a number">
    <ul class="iris-options-list">
        <li class="iris-option" data-value="1"> One </li>
        <li class="iris-option" data-value="2"> Two </li>
        <li class="iris-option" data-value="3"> Three </li>
        <li class="iris-option" data-value="4" disabled> Four </li>
        <li class="iris-option" data-value="5"> Five </li>
    </ul>
</div>

Dropdowns and Forms

Dropdowns can be used in forms by adding the name attribute. This will create an input that can be validated and pulled by the form. You can then submit the values to the form just like it was any other input element. In the following example we capture the values of the form and display them on the page to demonstrate this.
It's worth noting that a form reset triggers a dropdown reset as well.

  • One
  • Two
  • Three
  • Four
  • Five


<form id="form_name">
    <div class="iris-dropdown" id="test-iris-dropdown-name" name="my_super_awesome_dropdown" placeholder="Select a number">
        <ul class="iris-options-list">
            <li class="iris-option" data-value="1"> One </li>
            <li class="iris-option" data-value="2"> Two </li>
            <li class="iris-option" data-value="3"> Three </li>
            <li class="iris-option" data-value="4"> Four </li>
            <li class="iris-option" data-value="5"> Five </li>
        </ul>
    </div>
    <input type="hidden" name="my_super_secret_value" value="secret" />
    <button type="submit" class="iris-button iris-button--primary">
        <span class="iris-button__text">Submit</span>
    </button>
    <button type="reset" class="iris-button iris-button--primary">
        <span class="iris-button__text">Reset</span>
    </button>
</form>

Creating Rich Media Dropdowns

There are some cases where you would like to create dropdowns that have more than just text in them or that text is styled in a special way. This Dropdown component supports that.

  • Cat 1
  • Cat 2
  • Cat 3
  • Cat 4
  • Cat 5
<div class="iris-dropdown" data-size="large" id="test-iris-dropdown-media-large" name="dropdown" placeholder="Select a cat">
    <ul class="iris-options-list">
        <li class="iris-option" data-value="1" aria-label="Cat 1">
            <img src="http://24.media.tumblr.com/tumblr_m4alnhJdvA1qay4n8o1_250.jpg" alt="Cat 1" />
        </li>
        <li class="iris-option" data-value="2" aria-label="Cat 2">
            <img src="http://25.media.tumblr.com/tumblr_lmkaqiMBKk1qdth8zo1_250.jpg" alt="Cat 2" />
        </li>
        <li class="iris-option" data-value="3" aria-label="Cat 3">
            <img src="http://24.media.tumblr.com/tumblr_m9raipGU3W1qargfho1_250.jpg" alt="Cat 3" />
        </li>
        <li class="iris-option" data-value="4" aria-label="Cat 4">
            <img src="http://25.media.tumblr.com/qgIb8tERipvdznvpU4A5NYoNo1_250.jpg" alt="Cat 4" />
        </li>
        <li class="iris-option" data-value="5" aria-label="Cat 5">
            <img src="http://25.media.tumblr.com/tumblr_m13r7dSGWO1qfgo5uo1_250.jpg" alt="Cat 5" />
        </li>
    </ul>
</div>

You might notice that the dropdown now encapsulates the entire image. This may not be what you want. In which case you can specify what the selected view looks like using <div class="iris-option__selected-view"></div>.

  • Cat 1
    Cat 1
  • Cat 2
    Cat 2
  • Cat 3
    Cat 3
  • Cat 4
    Cat 4
  • Cat 5
    Cat 5
<div class="iris-dropdown" data-size="large" id="test-iris-dropdown-media-large-2" name="dropdown" placeholder="Select a cat">
    <ul class="iris-options-list">
        <li class="iris-option" data-value="1" aria-label="Cat 1">
            <img src="http://24.media.tumblr.com/tumblr_m4alnhJdvA1qay4n8o1_250.jpg" alt="Cat 1" />
            <div class="iris-option__selected-view">
                Cat 1
            </div>
        </li>
        <li class="iris-option" data-value="2" aria-label="Cat 2">
            <img src="http://25.media.tumblr.com/tumblr_lmkaqiMBKk1qdth8zo1_250.jpg" alt="Cat 2" />
            <div class="iris-option__selected-view">
                Cat 2
            </div>
        </li>
        <li class="iris-option" data-value="3" aria-label="Cat 3">
            <img src="http://24.media.tumblr.com/tumblr_m9raipGU3W1qargfho1_250.jpg" alt="Cat 3" />
            <div class="iris-option__selected-view">
                Cat 3
            </div>
        </li>
        <li class="iris-option" data-value="4" aria-label="Cat 4">
            <img src="http://25.media.tumblr.com/qgIb8tERipvdznvpU4A5NYoNo1_250.jpg" alt="Cat 4" />
            <div class="iris-option__selected-view">
                Cat 4
            </div>
        </li>
        <li class="iris-option" data-value="5" aria-label="Cat 5">
            <img src="http://25.media.tumblr.com/tumblr_m13r7dSGWO1qfgo5uo1_250.jpg" alt="Cat 5" />
            <div class="iris-option__selected-view">
                Cat 5
            </div>
        </li>
    </ul>
</div>

Account Dropdown

Here is an example of how the Account Component can be used in the Dropdown Component.

<div class="iris-dropdown" data-size="large" id="test-iris-dropdown-account-large" name="dropdown" placeholder="Select an account">
    <ul class="iris-options-list">
        <li class="iris-option" data-value="1" aria-label="Steve's Checking Account">
            <div class="iris-account iris-account--multi-line" data-color="account-color-0">
                <span class="iris-account__color-bar"></span>
                <div class="iris-account__column iris-account__account-details">
                    <div class="iris-account__info iris-account__primary-info">
                        <span class="iris-account__account-name" title="Steve's Checking Account">Steve's Checking Account</span>
                    </div>
                    <div class="iris-account__info iris-account__secondary-info" aria-hidden="true">
                        <span class="iris-account__account-number">**********123</span>
                    </div>
                </div>
                <div class="iris-account-balance iris-account-balance--available-balance">
                    <div class="iris-account-balance__row">
                        <span class="iris-account-balance__icon available-balance-icon"></span>
                        <span class="iris-account-balance__primary-info">$1,000.00</span>
                    </div>
                </div>
            </div>
            <div class="iris-option__selected-view">
                <div class="iris-account iris-account--single-line" data-color="account-color-0" data-size="small">
                    <span class="iris-account__color-bar"></span>
                    <div class="iris-account__column iris-account__account-details">
                        <div class="iris-account__info iris-account__primary-info">
                            <span class="iris-account__account-name" title="Steve's Checking Account">Steve's Checking Account</span>
                        </div>
                    </div>
                    <div class="iris-account__column iris-account__account-details">
                        <div class="iris-account__info iris-account__secondary-info">
                            <span class="iris-account__account-number">**********123</span>
                        </div>
                    </div>
                </div>
            </div>
        </li>
        <li class="iris-option" data-value="2" aria-label="Bob's Checking Account">
            <div class="iris-account iris-account--multi-line" data-color="account-color-1" data-size="small">
                <span class="iris-account__color-bar"></span>
                <div class="iris-account__column iris-account__account-details">
                    <div class="iris-account__info iris-account__primary-info">
                        <span class="iris-account__account-name" title="Bob's Checking Account">Bob's Checking Account</span>
                    </div>
                    <div class="iris-account__info iris-account__secondary-info" aria-hidden="true">
                        <span class="iris-account__account-number">**********456</span>
                    </div>
                </div>
                <div class="iris-account-balance iris-account-balance--available-balance">
                    <div class="iris-account-balance__row">
                        <span class="iris-account-balance__icon available-balance-icon"></span>
                        <span class="iris-account-balance__primary-info">$930.00</span>
                    </div>
                </div>
            </div>
            <div class="iris-option__selected-view">
                <div class="iris-account iris-account--single-line" data-color="account-color-1" data-size="small">
                    <span class="iris-account__color-bar"></span>
                    <div class="iris-account__column iris-account__account-details">
                        <div class="iris-account__info iris-account__primary-info">
                            <span class="iris-account__account-name" title="Bob's Checking Account">Bob's Checking Account</span>
                        </div>
                    </div>
                    <div class="iris-account__column iris-account__account-details">
                        <div class="iris-account__info iris-account__secondary-info">
                            <span class="iris-account__account-number">**********456</span>
                        </div>
                    </div>
                </div>
            </div>
        </li>
        <li class="iris-option" data-value="3" aria-label="Amy's Savings Account">
            <div class="iris-account iris-account--multi-line" data-color="account-color-2" data-size="small">
                <span class="iris-account__color-bar"></span>
                <div class="iris-account__column iris-account__account-details">
                    <div class="iris-account__info iris-account__primary-info">
                        <span class="iris-account__account-name" title="Amy's Savings Account">Amy's Savings Account</span>
                    </div>
                    <div class="iris-account__info iris-account__secondary-info" aria-hidden="true">
                        <span class="iris-account__account-number">**********789</span>
                    </div>
                </div>
                <div class="iris-account-balance iris-account-balance--available-balance">
                    <div class="iris-account-balance__row">
                        <span class="iris-account-balance__icon available-balance-icon"></span>
                        <span class="iris-account-balance__primary-info">$5,000,000.00</span>
                    </div>
                </div>
            </div>
            <div class="iris-option__selected-view">
                <div class="iris-account iris-account--single-line" data-color="account-color-2" data-size="small">
                    <span class="iris-account__color-bar"></span>
                    <div class="iris-account__column iris-account__account-details">
                        <div class="iris-account__info iris-account__primary-info">
                            <span class="iris-account__account-name" title="Amy's Savings Account">Amy's Savings Account</span>
                        </div>
                    </div>
                    <div class="iris-account__column iris-account__account-details">
                        <div class="iris-account__info iris-account__secondary-info">
                            <span class="iris-account__account-number">**********789</span>
                        </div>
                    </div>
                </div>
            </div>
        </li>
    </ul>
</div>

Accessibility

As always we want to keep all of the components in the application accessible. Please keep these notes in mind while using this component:

  • Each dropdown MUST have a unique id and the corresponding label must have a for attribute in order to link the two together.
  • If the options are Rich Media, an aria-label is most likely appropriate.
  • Due to the ARIA spec, Dropdowns do not respect aria-hidden when reading selected options. An aria-label should be attached to these options.
  • Rich Media options should not contain interactive content. Some users may not be able to interact with this content.

Accessibility that Dropdown provides for you:

  • Handles the roles for 'combobox', 'listbox', and 'option'.
  • for all intents and purposes makes a rich media dropdown that acts like a select input for your accessible users.
  • tries to standardize browser and screen reader inconsistencies such as announcing active and selected options.

API

Examples

Getting the DropdownComponent Object of an Element

var element = document.getElementById('test-iris-dropdown-default');
var dropdownComponent = Alkami.Iris.DropdownComponent.componentForElement(element);

//select a different value
dropdownComponent.value = dropdownComponent.options[0].value;

Setting up a Dropdown Change Event Listener

var element = document.getElementById('test-iris-dropdown-default');
element.addEventListener('iris.dropdown.change', function(event) {
    console.log('User has selected value: ', event.detail.value);
});

Adding New Options to the DropdownComponent

var dropdownElement = document.getElementById('test-iris-dropdown-default');
var dropdownComponent = Alkami.Iris.DropdownComponent.componentForElement(dropdownElement);
var listOption = Alkami.Iris.ListOption.createListOptionElement(6, 'Six');

dropdownComponent.dataListElement.appendChild(listOption);

console.log(dropdownComponent.options);

Resetting Dropdown value

The UI itself doesn't allow a user to unselect a value when multiple is not present. There could be a need to reset the dropdown value so it's possible programmatically.

var dropdownElement = document.getElementById('test-iris-dropdown-default');
var dropdownComponent = Alkami.Iris.DropdownComponent.componentForElement(dropdownElement);
dropdownComponent.value = null;
// or
dropdownComponent.selectedListOptions = [];

Events

Name Description
iris.dropdown.change Fires when a new value is selected in the dropdown.
iris.dropdown.populate Fires when options are added or removed from the dropdown.

Constructors

new DropdownComponent(element)

  • element - The element that contains the iris-dropdown.

Create a new DropdownComponent using the element. The constructor expects the DropdownComponent markup to be available in the specified element.

new ListOption(element)

  • element - The element that contains the iris-dropdown.

Create a new ListOption using the element.

Methods

static DropdownComponent.init([nodeOrNodeList])

  • nodeOrNodeList - The optional node or node list that will be configured to be dropdowns. Default: the query .iris-dropdown is used.

static DropdownComponent.destroy(nodeOrNodeList)

  • nodeOrNodeList - The node or node list that will be untied from the Dropdown.

static DropdownComponent.refresh([nodeOrNodeList])

  • nodeOrNodeList - The optional node or node list that will be configured to be dropdowns. This will call a destroy if the component exists before initing again.
  • *Default:** the query .iris-dropdown is used.

static DropdownComponent.componentForElement(element)

  • element - The element that may be a Dropdown

Checks if a DOM element has a DropdownComponent object associated with it. Returns the DropdownComponent object if one exists or null if one is not found.

static ListOption.createListOptionElement(value, textOrHtmlElement, [selectedView])

  • value - The value of the ListOption
  • textOrHtmlElement - text or rich media HTML that represents the value.
  • selectedView - alternative text or rich media HTML that represents the value when selected.

Helper Function that creates an new List Element out of a value and text or element that you can insert into the Dropdown's optionListElement. You can optionally add a selectedView element to show when the option is selected in the dropdown. See the "Creating Rich Media Dropdowns" example for more information on selectedView.

Properties

dropdown.activeListOption

  • ListOption

Gets/Sets the current active ListOption. The active ListOption is tracked through the aria-activedescendant attribute.

dropdown.disabled

  • boolean

Set/Get the disabled state of the Dropdown.

dropdown.expanded

  • boolean

Set/Get the expanded state of the Dropdown.

dropdown.multiselect

  • boolean

Set/Get the multi-select state of the Dropdown.

dropdown.options

  • ListOptions[]

Gets options attached to the Dropdown. read-only

dropdown.optionsListElement

  • HTMLElement

Gets the iris-options-list element so that you may easily add new options through code. read-only

dropdown.required

  • boolean

Set/Get if the Dropdown should be required when validating.

dropdown.selectedListOptions

  • ListOption[]

Sets/Gets the currently selected ListOptions. If no value is selected then the getter returns an empty array.

dropdown.value

  • string or string[]

Sets/Gets the currently selected value. If set to null, no value will be selected. If multiselect is true then value will return an array.

listoption.active

  • boolean

Sets/Gets the ListOption's active state.

listoption.id

  • string

Sets/Gets the ListOption's element's id.

listoption.selected

  • boolean

Sets/Gets the ListOptions's selected state. denoted by selected.

listoption.selectedViewElement

  • HTMLElement

Gets the selected view Element of the ListOption, if it exists, null otherwise. read-only

listoption.text

  • string

Gets the text rendering of the Option. If an aria-label attribute exists on the element that will be used, otherwise the element's innerText will be used. read-only

listoption.value

  • string

Sets/Gets the value of the ListOption.

Variables

// Border variables
$dropdown-border: 1px solid $dove-gray !default;
$dropdown-border-error: $thunderbird !default;
$dropdown-border-disabled: transparentize($dove-gray, 0.5) !default;
$dropdown-border-readonly: transparent !default;
$dropdown-option-border: $alto;

// Text variables
$dropdown-font-size: 1.4rem !default;
$dropdown-text: $mine-shaft !default;
$dropdown-text-placeholder: $dove-gray !default;
$dropdown-text-disabled: transparentize($mine-shaft, 0.5) !default;
$dropdown-text-readonly: $mine-shaft !default;
$dropdown-line-height: 1.25 !default;
$dropdown-list-heading-font-size: 1.6rem !default;
$dropdown-list-heading-text: $mine-shaft !default;


// Background
$dropdown-option-selected: $alice-blue !default;
$dropdown-option-active: $wild-sand !default;
$dropdown-backdrop-background: transparentize($color: #000000, $amount: 0.6) !default;
$dropdown-list-background: $white !default;

// Box shadow variables
$dropdown-box-shadow-focus: $steel-blue !default;
$dropdown-box-shadow-error: $thunderbird !default;
$dropdown-box-shadow-disabled: none !default;

Themeability

Nothing is themeable in this component.

Variant: Standard | State: Static | Decorator: None

  • One
  • Two
  • Three
  • Four
  • Five
<div class="iris-dropdown " id="test_iris_dropdown_Standard_Static_None" data-size="medium" name="dropdown" placeholder="Select a number.">
    <ul class="iris-options-list">
        <li class="iris-option" data-value="1"> One </li>
        <li class="iris-option" data-value="2"> Two </li>
        <li class="iris-option" data-value="3"> Three </li>
        <li class="iris-option" data-value="4"> Four </li>
        <li class="iris-option" data-value="5"> Five </li>
    </ul>
</div>

Variant: Standard | State: Error | Decorator: None

  • One
  • Two
  • Three
  • Four
  • Five
<div class="iris-dropdown iris-dropdown--error" id="test_iris_dropdown_Standard_Error_None" data-size="medium" name="dropdown" placeholder="Select a number.">
    <ul class="iris-options-list">
        <li class="iris-option" data-value="1"> One </li>
        <li class="iris-option" data-value="2"> Two </li>
        <li class="iris-option" data-value="3"> Three </li>
        <li class="iris-option" data-value="4"> Four </li>
        <li class="iris-option" data-value="5"> Five </li>
    </ul>
</div>

Variant: Standard | State: Disabled | Decorator: None

  • One
  • Two
  • Three
  • Four
  • Five
<div class="iris-dropdown iris-dropdown--disabled" id="test_iris_dropdown_Standard_Disabled_None" data-size="medium" name="dropdown" placeholder="Select a number.">
    <ul class="iris-options-list">
        <li class="iris-option" data-value="1"> One </li>
        <li class="iris-option" data-value="2"> Two </li>
        <li class="iris-option" data-value="3"> Three </li>
        <li class="iris-option" data-value="4"> Four </li>
        <li class="iris-option" data-value="5"> Five </li>
    </ul>
</div>